太阳网集团tcy8722
首页
太阳概况
学院简介
组织机构
学院组织
师资队伍
党建工作
科学研究
科研成果
学术活动
教学工作
教学制度
专业建设
创新创业
太阳集团
团学活动
学生组织
学生风采
招生就业
招生信息
就业信息
考研风采
实验室中心
首页
学院新闻
通知公告
服务地方
党建团学
招生就业
太阳概况
学院简介
组织机构
学院组织
师资队伍
党建工作
科学研究
科研成果
学术活动
教学工作
教学制度
专业建设
创新创业
太阳集团
团学活动
学生组织
学生风采
招生就业
招生信息
就业信息
考研风采
实验室中心
教学工作
教学制度
专业建设
创新创业
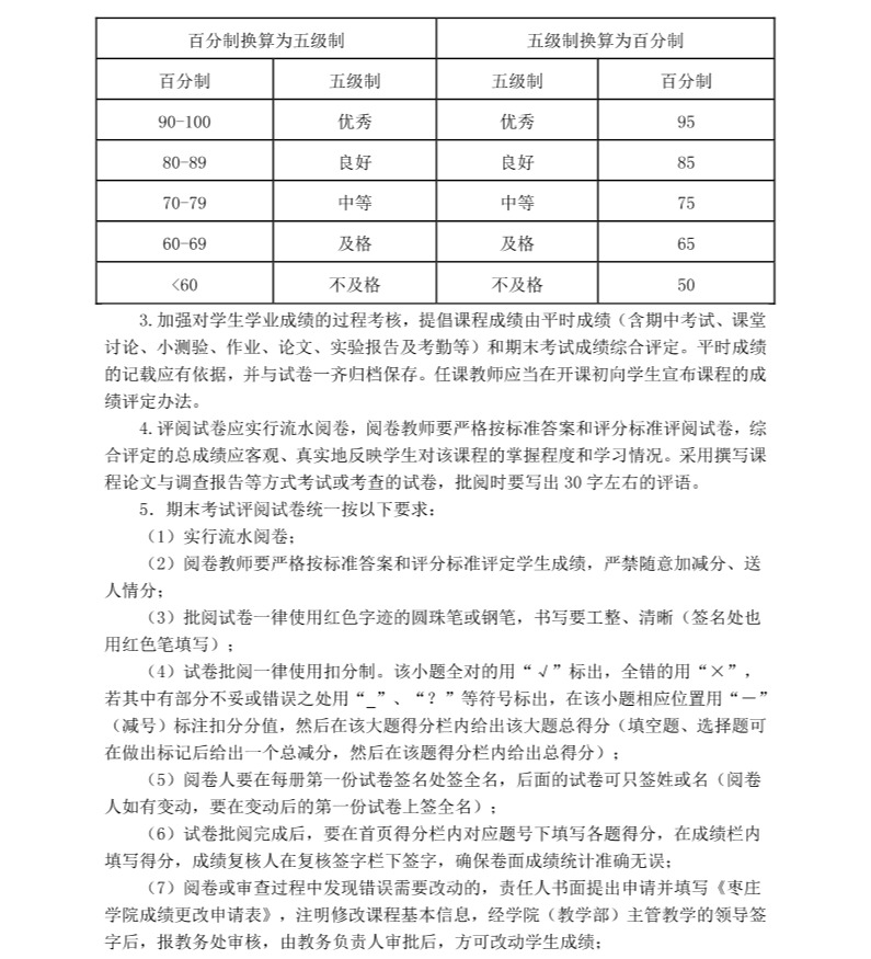
教学制度
当前位置:
首页
->
教学工作
->
教学制度
->
正文
太阳集团tcy8722课程考核管理办法
日期:21-05-26 20:40
(浏览量:次)
【
关闭窗口
】